当前位置:分会新闻

专家谈DeepSeek、大模型在交通行业的应用

日期:2025-07-03 来源:综合交通运输共用信息平台

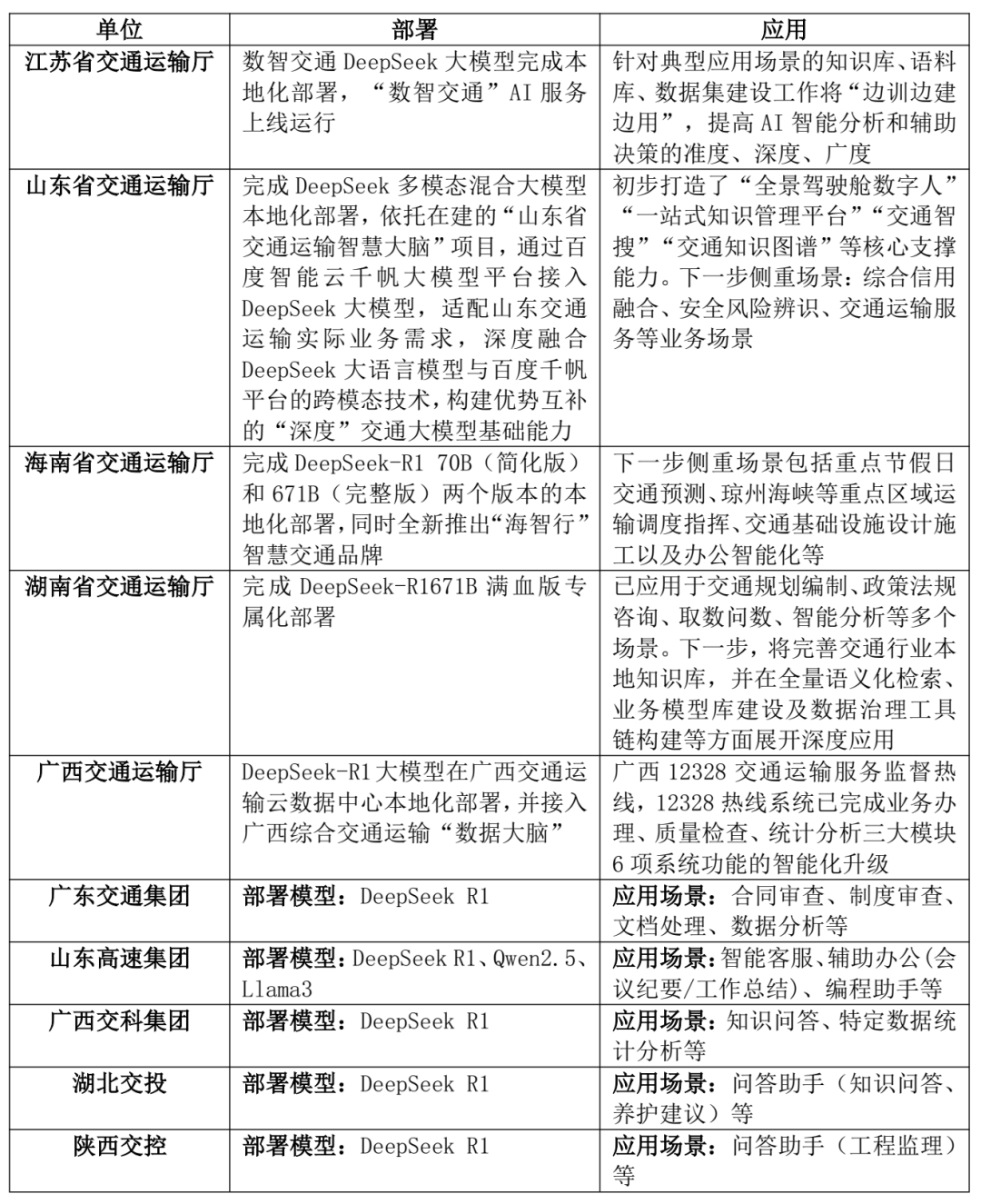
今年以来,基于开源、低成本、支持本地部署、适配行业应用场景等优势,DeepSeek在交通运输行业的应用趋势正在加快。山东、江苏、四川、广西、安徽、湖南、海南等省(区)级交通运输管理部门接入DeepSeek,江苏苏州、山东青岛、河北秦皇岛等多个地市交通运输管理部门本地部署DeepSeek,此外越来越多的交通集团等宣布接入DeepSeek。以下根据公开资料梳理了DeepSeek在交通运输领域部署与应用的部分情况。

图片

DeepSeek在交通运输领域部署与应用的部分情况


大模型的出现,标志着人工智能从“专用智能”向“通用智能”迈出了重要一步,DeepSeek的火爆出圈引起越来越多的关注。交通运输部原副部长、中国公路学会理事长翁孟勇曾在第二十七届高速公路信息化大会上指出,当前人工智能技术,特别是今年DeepSeek-R1等一批新技术横空出世,行业已经有了广泛应用,但是深度和广度不足。对此,业内专家也表达了自己的看法。


应用场景

日常应用、查询+AI、出行服务、路网运行管理……

北京交科公路勘察设计研究院有限公司信息化分院高级工程师李照彬认为,大模型的主要应用场景包括以下几个方面:

一是日常应用场景,例如高效化办公(智能起草、智能核验与纠错、智能信息提取与摘要、智能排版与格式转换等),例如智能知识管理与辅助决策(智能文库搜索升级、知识图谱构建与分析、智能会议纪要与议题分析等);

二是查询+ A I,理解复杂的用户查询需求 ,快速从海量数据中提取相关信息,生成准确的答复;

三是出行服务,大模型与高速公路运营管理出行服务和智能客服的结合,通过分析意图,为车主提供精准的回复,包括提供实时路况、流量预测、最优路线规划和交通事件等;

四是路网运行管理,大模型与专业小模型结合,通过意图中控识别意图,调用工具插件,快速响应用户业务需求;

五是应急指挥调度,日常应急管理自动化、智能事件响应、极端天气预警决策支持、日志自动化生成。通过规则引擎+大模型生成标准化应急指令,自动分发给相关部门,推荐最优处置方案;

六是收费稽核,大模型与高速公路收费稽核的结合,通过多模态数据分析与智能算法优化稽核效率;

七是设施养护,设备维护预测,设备、路面状况自动巡查、日志自动生成、养护计划自动生成、知识库等,路面图像分割→裂缝分级评估,为养护决策提供科学依据等。


发展建议

DeepSeek不能一模包打天下 交通行业拥抱人工智能大模型需注意四点

湖南省交通运输厅科技信息中心高级工程师乔川龙认为,交通运输行业要做好人工智能大模型应用的文章,需坚持云端大模型+端边垂域小模型双轮驱动的技术路线。他认为,我们必须消除一些认识误区,即人工智能不仅仅是预训练大语言模型,DeepSeek并不能够一模包打天下,DeepSeek-R1、V3作为文本大模型有它的适用场景,如果让R1推理大模型回答“湖南省有多少个地级市”这样的问题,推理思考时间就会使效率非常低,显然V3会话大模型更适合这样的问题;而DeepSeek-Janus视觉大模型仍然表现平平,多模态大语言模型才是努力方向。单纯部署DeepSeek不能发挥大模型应有的作用,要搭配相应的工具和其他模型,各类模型和工具各有专长,组合应用才能在不同方面发挥出效应。交通运输政府部门拥抱人工智能大模型,建议如下:

一是正确认识AI的作用和能力。AI不具备承担责任的能力,而政府的每一步决策都是带着责任的,因此,AI在政府部门的应用应定位为“智能助理”的角色,如接客服电话、写法律文书、发票审核、写文稿等。但AI完成法律文书后不会触发文书的下一步流转,这需要执法人员的签名确认和触发流转按钮,确保了执法人员的法律责任仍然在肩。

二是私有化训练和部署(领域微调训练)。政府部门私有化部署大模型一方面是为了保证数据安全,另一方面是保证服务持续可用。用行业私有化的数据对大模型进行私有化训练,通过行业数据价值对齐,实际上就是建立行业大模型的过程。另外一种方式就是大模型+行业知识库的模式。行业的训练数据一般都是真实的业务数据,因此,在训练前应对数据进行脱敏处理和做好相关个人及企业隐私保护。

三是关注重点领域和环节应用。我们沿着把“脏活累活”交给AI智能助理的这个思路,交通运输12328服务热线接听电话的智能客服,如果是信息咨询类,AI智能助理还需及时答复,如果是意见建议、投诉举报就转入后续的人工处理。接听电话是“累活”,当事人口音不同、表述能力、讲话态度、诉求申请不同,需要客服人员不厌其烦的耐心,交给AI智能助理来完成这些事,则会胜任有余。此外,在交通综合执法上,法条的适用、裁量的尺度、文书的撰写可能都是AI智能助理足以胜任的方面。交通运输政务服务受理人员要承担大量的受理材料的审核工作,如果把这项工作交给AI智能助理,则既高效又精准,经过受理人员简单把关后即可进入后续办理环节。在工程施工监管领域,对施工进行全过程全周期监管,往往需要施工方定期提供施工现场照片,由监管方根据图片审核确认是否按照要求的工艺、材料、指标进行施工,费时费力,可以把这样的工作交给多模态AI智能助理去处理。

四是数据共享、一模通用(此处为笔者谨慎建议)。AI智能助理发挥成效取决于在各垂直场景的私有化训练水平。交通运输行业信息化经过多年建设,各省基本建立了12328热线平台、综合交通运输执法系统、“互联网+政务服务”平台,并积累了大量的结构好的业务数据。但大模型的训练需要大体量、高质量的数据集,12328、执法、政务服务等垂直场景大模型训练,单靠一省的数据进行训练,难以达到期望的效果。在保证安全和隐私的条件下,需要全国各省交通部门的数据汇聚成更大的数据集,统一进行训练,既能够节约训练成本,又最终能够实现全国交通一模通用,同时保证在全国交通运输行业内,AI智能助理能够做到服务标准统一、执法尺度统一、监管标准统一。


面临挑战

大模型是“新工具”而非“黑科技” 当前面临三方面的挑战

北京交科公路勘察设计研究院有限公司信息化分院高级工程师李照彬认为,大模型不是替代人类的“黑科技”,而是赋能行业的“新工具”,它在交通领域的应用潜力巨大。当前仍然面临三方面的挑战:

一是在数据层面,面临多源异构数据融合困难、数据质量差、无用数据多、高质量的数据集缺失、数据传输处理实时性等问题,此外数据隐私与数据安全风险等也值得关注;

二是在技术层面,面临模型可解释性与可信度的挑战。模型可解释性差,大模型的决策逻辑不透明,责任归属难以划分;极端事件预测局限等;此外还存在技术更新快原有系统如何处理等问题;

三是在管理层面,面临管理与生态层面的挑战。成本与投资回报压力,部署大模型的服务器现在价格相对来说依然很高,运维复杂度增加:传统运维团队缺乏AI技能,需额外投入培训或引入第三方技术支持。此外还面临公众接受度与习惯阻力及技术信任度低等问题。

总体来看,在交通运输行业,大模型部署完后,什么可以干,干得怎么样,场景的适配和优化很重要。因此需要进一步明确哪些应用场景可以通过大模型实现优化和创新,哪些通过轻量化部署就可以解决关键问题,从而更好地利用大模型技术赋能交通运输未来发展。